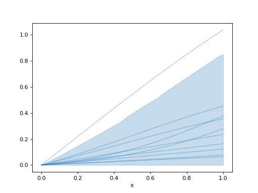
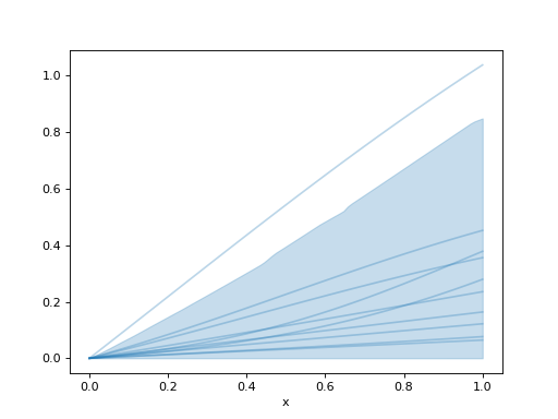
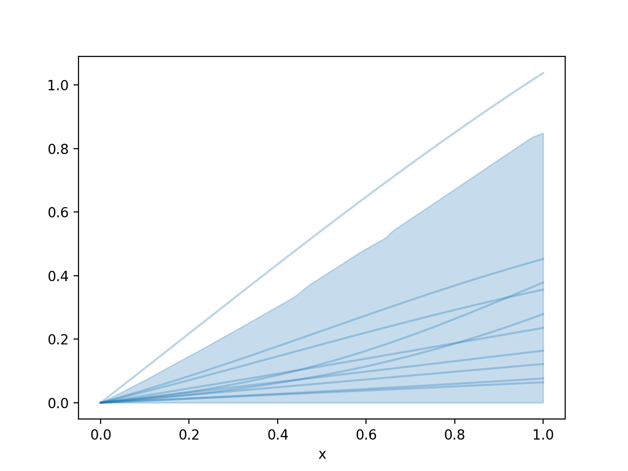
HillSaturationSigmoid#
- class pymc_marketing.mmm.components.saturation.HillSaturationSigmoid(priors=None, prefix=None)[source]#
Wrapper around Hill saturation sigmoid function.
For more information, see
pymc_marketing.mmm.transformers.hill_saturation_sigmoid().(
Source code,png,hires.png,pdf)
Methods
HillSaturationSigmoid.__init__([priors, prefix])HillSaturationSigmoid.apply(x[, dims])Call within a model context.
HillSaturationSigmoid.function(sigma, beta, lam)Hill Saturation Sigmoid Function.
HillSaturationSigmoid.plot_curve(curve[, ...])Plot curve HDI and samples.
Plot the HDI of the curve.
Plot samples from the curve.
Sample the curve of the saturation transformation given parameters.
HillSaturationSigmoid.sample_prior([coords])Sample the priors for the transformation.
Set the dims for all priors.
Convert the transformation to a dictionary.
Update the priors for a function after initialization.
Attributes
combined_dimsGet the combined dims for all the parameters.
default_priorsfunction_priorsGet the priors for the function.
lookup_namemodel_configMapping from variable name to prior for the model.
prefixvariable_mappingMapping from parameter name to variable name in the model.